您的位置:首页 > > 团险知识

代替团体意外的——平安雇主责任险

2023-11-23

代替团体意外的——平安雇主责任险

 

中国平安应该作为中国人很少有不知道这个金融集团的了吧?还是给大家简单的做个介绍吧,不过实话很多产品相对经纪公司的产品而言,实在是缺乏竞争力,今天这款平安雇主责任险还是良心之作,先给大家看看公司。

 

不说细节,毕竟看着还是比较高大上的一个企业!给大家解析一下这款雇主责任险吧,这款推荐的理由是因为:

第一:它有着24小时全方位保障,下班之后的意外责任也承保!有些雇主责任险在工人下班之后就没有保障责任,相对来说这一点对工友,跟企业都少了很多不必要的麻烦,确实是全方位保障。

第二:报销自费药,相对来说还是比较人性化的!有点住院医疗的人性化设置!

第三:1-6类职业都可承保,大货车司机、家具制造工人、五金制造工人 都可以承保。大家知道有些团体意外险是不承保6类职业的!

第四:可短期承保,保障期可以选择一个月到一年,有些工程工期短用不上一年,这期间也可以给企业节省一部分开支。

 

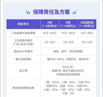
保障责任:

 

 

 

最高保障额度:

 

1、承保人群:投保年龄为16至65周岁(超龄版C款至70周岁),16周岁(含)至18周岁(不含)未成年人意外伤害保险责任最高保额50万元;

 

2、保单人数:5-1000人,含1-4类职业整张保单5人起投,含5类职业整张保单15人起投,含6类职业整张保单20人起投,记名投保;人员变动需进行批单申报。

 

3职业类别:本产品只承保1-6类职业人员;拒保职业人员禁止承保;出险时,若被保险人雇员实际职业类别高于保单人员清单列明职业类别的,保险人退还保险费,不承担保险责任;

 

4、保险方案:相同职业类别的保险方案必须一致;

 

5、保险期间:1年;

 

6、保险起期:投保时可选(选择T+1或者T+2生效,需要在线支付保费)。T+3及以后生效,可以线下支付保费,最晚T+60,其中T为投保日期;

 

7、免赔条件:意外伤害医,免赔额、赔付比例根据客户投保意向选择,且整张保单一致; 意外伤害住院津贴免赔天数为3天,累计最高住院天数为365天;误工费免赔天数为3天,最长不超过365天,与身故伤残共享保额。

 

8、若意外伤害医疗选择了扩展自费药,则自费药限额为意外伤害医疗保额的10%;

 

9、工伤保险已经支付的医药费用,保险公司不再进行重复赔偿;死亡伤残,工伤保险赔付之后,保险公司仍按照合同约定的赔偿限额进行赔付。

 

10、方案A、方案B、方案C、方案D均不承保被保险人的雇员从事高空作业的工作(高空作业针对在坠落高度基准面2m以上(含2m)有可能坠落的高处进行作业),如需投保可选择方案E;投保时需勾选“是否涉及高处作业”,如勾选“否”,则雇员从事高处作业发生的意外事故,保险公司不负责赔偿。如勾选“是”,则承保雇员从事高处作业发生的意外事故(高空作业针对在坠落高度基准面2m以上(含2m)有可能坠落的高处进行作业)。从事高处作业应具有特种作业证,出险时如未系绑安全带导致的保险事故,保险公司不负责赔偿。高处作业以《高处作业分级标准》(中华人民共和国国家标准GB3608-2008)中的定义为准;

 

11、不同承保地区的保费有所不同,请按照真实地区进行投保,吉林省、山东省、广东省、四川省、河南省保费调整系数为1.2 ,辽宁省保费调整系数为1.1,其他地区无保费调整。

 

12、承保区域:本产品承保区域为中华人民共和国大陆地区,不含港澳台;

 

13、北京平谷、密云、怀柔地区及天津滨海、静海地区医院医疗就诊及住院产生的费用不予赔付;

 

14、如果投保人或被保险人(即企业名称中)包含“运输、装卸、铸造、五金、建设、玻璃、木业、木制品、木器、木材、机械、石材、工程”,则只能选择方案E;投保人或被保险人(即企业名称中)包含“劳务、危险品、脚手架、幕墙”关键字的拒保。本保单扩展承保参与投保人生产经营活动的实习生和劳务派遣人员。

 

15、未取得对应的特种作业证书进行特种作业操作引起的意外事故,保险公司不承担保险责任,特种作业定义以《特种作业人员安全技术培训考核管理规定》为准。

 

16、伤残鉴定和赔付比例按照工伤标准,购买附加伤残等级赔付条款C款后按下述标准赔付;一级:100%;二级:80%;三级:70%;四级60%;五级:50%;六级40%;七级:30%;八级:20%;九级:10%;十级:5%;

 

伤残鉴定和赔付比例按照工伤标准,购买附加伤残等级赔付条款B款后按下述标准赔付;一级:100%;二级:90%;三级:80%;四级70%;五级:60%;六级50%;七级:40%;八级:30%;九级:20%;十级:10%;

 

17、当每人累计(每次)赔偿限额*人数<=1000万,则按照实际情况设置累计及每次赔偿限额;当每人累计 (每次)赔偿限额*人数>=1000万,则累计赔偿限额和每次事故赔偿限额为1000万元。

 

兹经合同双方同意,被保险人必须在知道或应当知道保险事故发生后的48小时内向保险人报案,因延迟报案影响保险人查勘、定损的,保险人对于无法核实的部分不承担赔偿责任。本附加险条款与主险条款内容相悖之处,以本附加险条款为准;未尽之处,以主险条款为准。

 

常见问题:

 

1、雇主责任险ABCDE三款能否出在同一张保单内?

不能,只能选择一种方案,单独出具一张保单,且保单中每种职业的保障责任须一致。

 

2、工伤保险赔付后,雇主责任是否赔偿?

除医疗责任外,其余保险责任均与工伤是否赔付无关,可正常赔付。医疗责任则需要拿到工伤赔付的分割单后,赔付剩余部分。

 

3、外籍可否购买,有无居住要求?

有正常雇佣关系的(与企业有劳务合同)外籍员工是可以作为保险标的上传人员清单的。

 

4、承保医院

中国大陆二级及二级以上公立医院。

 

5、发票相关问题

(1)增值税普通发票(仅支持电子版),您可以至产品订单详情页,自行下载电子发票。

(2)增值税专用发票(仅支持纸质版),我们将按照您下单时所填写的增值税专用发票信息进行开具并邮寄。

 

(3)发票抬头默认为投保人,如需更换发票抬头:

增值税普通发票(电子):提供双方盖章说明,扫描件发至保险公司。

增值税专用发票(纸质):如上下级或子母公司,需提供双方盖章说明,扫描件发至保险公司进行操作;如双方不存在关联关系,则需先批改为共同投保人,再开具发票